您当前的位置:
新闻资讯 / News
联系我们 / Contact Us
【注意】韩国签证资料大变更! 旅游 / 商务 / 留学/就业签均有调整
重要提醒!计划申请韩国签证的小伙伴注意了!近期韩国驻华使领馆发布签证申请材料变更通知,涉及类型:
✅一般观光签证(C-3-9)
✅短期商务签证(C-3-4,含单次/多次)
✅短期就业签证(C-4)
✅留学签证(D-2)
⚠️ 无论是准备赴韩留学、旅游、商务出差还是短期就业,这些变动都直接影响签证申请进度与结果,务必提前了解、按新规准备,避免因材料不符导致申请延误或拒签!
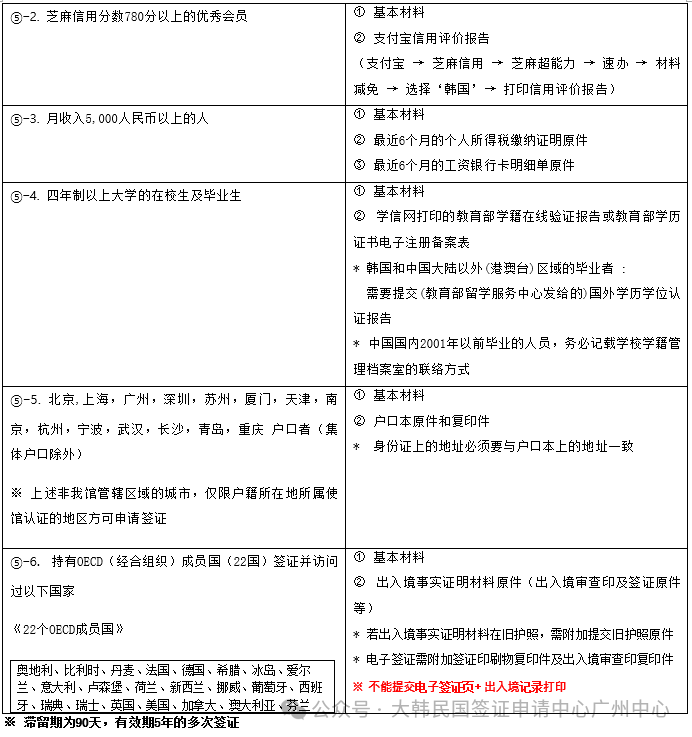
一般观光签证(C-3-9)资料变更
信用卡持有者附加要求:持有国际通用信用卡或银联贵宾信用卡的申请者,需额外提交近 6 个月个人纳税证明书,纳税金额为 “0” 时不符合申请条件。
OECD 访问者材料限制:曾访问 OECD 成员国的申请者,不可用 “电子签证页 + 出入境记录打印件” 替代实体签证相关材料,需按要求提供完整纸质证明或对应有效文件。


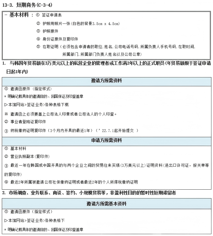
短期商务签证(C-3-4)单次资料变更
与邀请公司无商务往来情况:若邀请公司为上市公司,无需提供韩方纳税事实证明;

短期商务签证(C-3-4)多次资料变更
与邀请公司无商务往来情况:若邀请公司为上市公司,无需提供韩方纳税事实证明;
OECD 访问者材料限制:曾访问 OECD 成员国的申请者,不可用 “电子签证页 + 出入境记录打印件” 替代实体签证相关材料,需按要求提供完整纸质证明或对应有效文件。



留学签证(D-2)资料变更
核心变更:最终学历为中等职业学校(含同类)的申请者,需额外提交毕业证原件,不可仅提供复印件或电子版。
补充说明:其他基础材料(签证申请表、白底照片、护照、资金证明等)仍按原有要求准备,毕业证原件需在签证申请时一并递交,审核后按领馆规定返还。

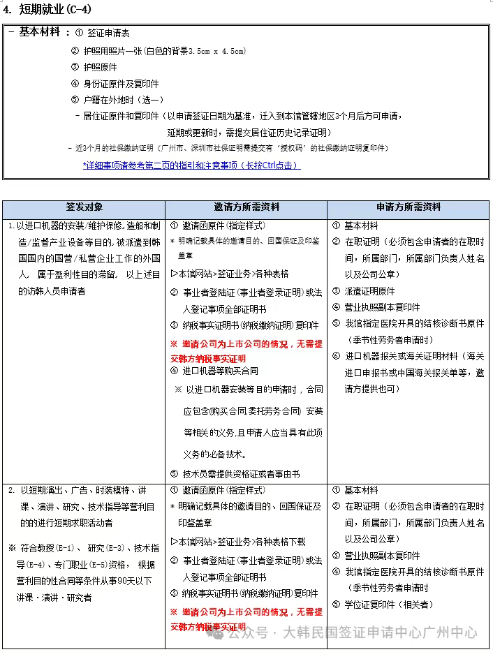
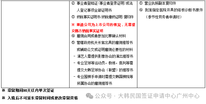
短期就业C4资料变更
核心变化:若邀请公司为上市公司,无需提供韩方纳税事实证明书;



以上就是本次韩国多类签证资料变更的核心要点梳理。建议大家收藏本文,申请前对照对应签证类型逐一核对材料!
如果在材料准备过程中有疑问,欢迎在评论区留言咨询,我们会及时为大家解答。
山东悦行天下出入境服务有限公司成立于2019年,全体人员在19年前位于北京办公,立足于山东济南,业务辐射周边各省,是一家为企业级客户提供出入境咨询、签证代办服务的专业签证类服务公司。
联系我们
扫一扫,关注我们