您当前的位置:
新闻资讯 / News
联系我们 / Contact Us
申根签|如何快速确定递签领区?
🌟 领区及签证中心
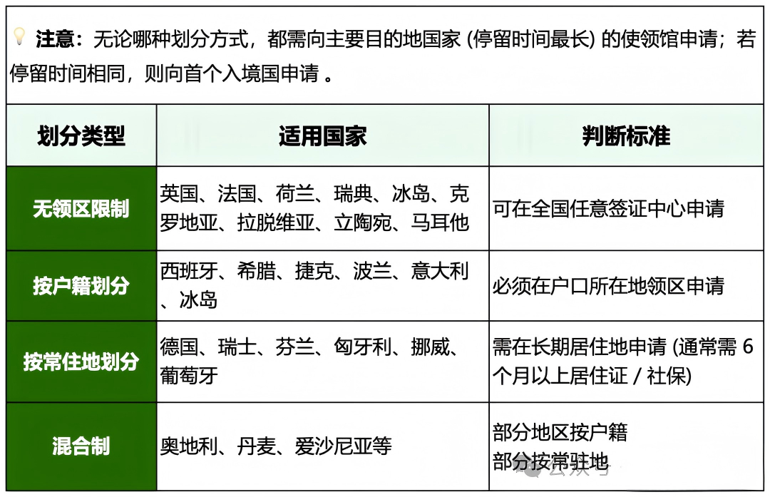
每个申根国家都有自己独立的领区划分系统,选错领区将导致申请被直接退回,无法递交。
「签证中心」是申根国家使领馆授权的第三方服务机构 (主要是VFS Global和BLS International),并非使领馆本身(无审批权,仅提供服务),他们主要负责材料接收、生物识别、申请递交和护照返还。
使领馆是官方外交机构,拥有最终签证审批权。
*所以办理签证的费用一般会分为两部分“服务费+签证费,前者付给签证中心,后者由使领馆收取。
🌟 各申根国领区划分标准

🌟 领区划分及对应递签中心
*本表格基于2025年11月最新公开资料整理,仅作参考,建议申请前直接查询各国驻华使领馆官网获取最准确信息。

🌟 如何确定自己所属领区?
Step 1: 确定主要目的地国家
👉 计算各国停留天数,选择停留时间最长的国家;
👉 若天数相同,选择首个入境的申根国家。
Step 2: 查阅该国领区划分规则
在确定的领区内选择就近的签证中心 (如北京领区内可选北京、沈阳、西安等)
👉 无领区国家:随意选点
👉 按户籍国家:回户口所在地
👉 按常住地国家:在居住地 (满 6 个月) 申请
举几个例子🌰
例 1: 德国 (按常住地划分)
🔸 常住北京→北京领区
🔸 常住上海→上海领区
🔸 常住广州→广州领区
🔸 常住成都→成都领区
例 2: 西班牙 (按户籍划分)
🔹 户口在广东→广州领区
🔹 户口在江苏→上海领区
🔹 户口在陕西→北京领区
例 3: 法国 (无领区限制)
可在全国任意签证中心申请
🌟 跨领区申请的特殊情况
若确需跨领区申请 (如户籍在 A 区但常住 B 区),需提供:
👉 按常住地划分国家
6 个月以上居住证 + 社保记录 + 工作证明。
👉 按户籍划分国家
部分国家 (如意大利) 允许持有效居住证跨区,但需提前确认。
*每个申根国的要求不同,例如意大利需提供办理时间 1 年以上的居住证。
🌟 常见误区和注意事项
❌ 错误观念:申根签证可以 "就近申请",不受领区限制;
✅ 正确做法:必须严格按领区规则申请,除非目的国属于 "无领区限制" 类别。
❌ 错误观念:签证中心可以 "搞定" 签证审批;
✅ 正确认识:签证中心仅提供服务,最终决定权在使领馆,材料审核、面试 (如需) 和签证发放都由使领馆负责。
❌ 错误操作:同时向多个申根国家申请;
✅ 正确做法:只能向一个申根国家 (主要目的地国) 申请,否则将被全部拒绝。
🌟祝大家顺利下签!
山东悦行天下出入境服务有限公司成立于2019年,全体人员在19年前位于北京办公,立足于山东济南,业务辐射周边各省,是一家为企业级客户提供出入境咨询、签证代办服务的专业签证类服务公司。
联系我们
扫一扫,关注我们